构造函数,原型以及原型链
学习构造函数,原型以及原型链基础内容
# 构造函数
构造函数也是一种函数,与普通函数并没有什么区别,不过为了规范,构造函数的首字母一般为大写字母。构造函数与普通函数的区别在于使用,使用new生成实例的函数是构造函数,而直接调用的是普通函数。每个通过new生成的实例对象都有一个constructor属性,其返回的是创建实例对象时构造函数的引用,而并非一个函数名称的字符串。
function Language(){
}
let fn = new Language(js);
fn.constructor === Language // true
# 原型
# prototype
JavaScript是一种基于原型(对象)的语言。每一个对象都有一个原型对象,对象以原型对象为模板,从原型对象上继承方法和属性,这些方法和属性定义在原型对象的构造器函数的prototype属性上,而非对象实例本身上。

Parent对象有一个原型对象--Parent.prototype,原型对象上又有两个属性,一个是constructor,一个是__proto__
即Parent.prototype = { constructor: { }, __proto__: { } } 
如上图,对象(构造函数Parent)有一个指针(prototype属性),指向原型对象(Parent.prototype); 而原型对象(Parent.prototype)上又有一个指针(constructor属性),指向对象(构造函数 Parent);
这是一个相互嵌套引用。
# __ proto __
之前说过原型对象上有两个属性,一个是constructor,一个是__proto__。__proto__是一个访问器属性,通过它可以访问到对象内部的[[prototype]]
这里p是Parent构造函数的一个实例对象,p.__proto__指向原型对象。__proto__是每一个实例(对象)都有的属性。而prototype是构造函数(函数)的属性,两者并不一样,但是指向的是同一个原型对象。

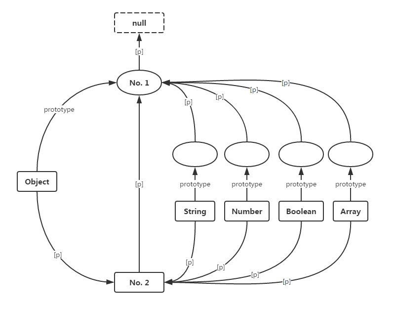
JavaScript最顶层的是 null,null "生"了一个名叫No.1的对象。或者说,No.1继承了null。No.1上有所有的属性方法
Object是一个创造对象的机器,他以No.1这个对象为模板,可以创造任意的对象。 为了统一管理,JavaScript又有除Object外若干个制造对象的机器。如:String、Number、Array等。这些机器用来创造有相同属性方法的对象。Object以No.1为模板,其他的机器也有对应的模板,而且这些 板是继承与No1
然而这么多的机器,本身也是一种对象,所以JavaScript又按照No.1创造了No.2对象——机器们的祖辈。所有的机器都是No2创造出来的。则有了Object、Number等对象继承于No.2。
Function时创造机器的机器,因为他是机器,所有他继承于No.2,并且是创造机器的机器,则以机器的祖辈No2为模板。所以出现了 Function.prototype === Function.proto.